
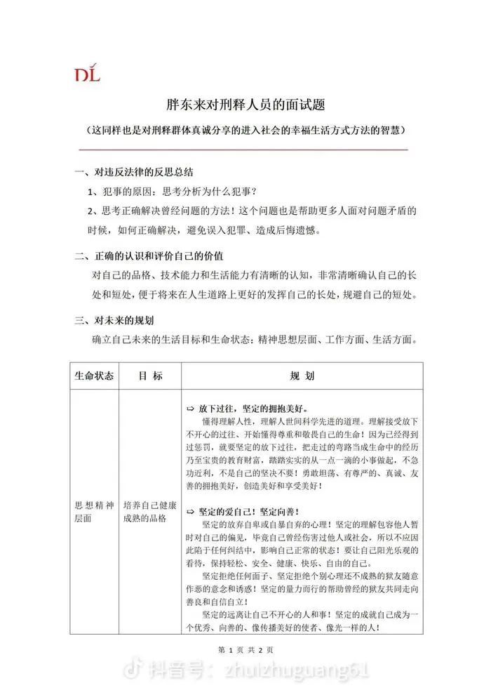
8月14日,胖东来创始人于东来通过社交平台公布针对刑释人员的面试题。题目包括“对违反法律的反思总结”,“正确认识和评价自己的价值”京海策略,以及“对未来的规划”三项内容。
此前,胖东来在新乡第三家门店“三胖”招工规划中宣布,将百分之二的名额留给有犯罪史的服刑人员。
公司表示,此次招聘“刑释人员”,是基于人性的善良和美好京海策略,希望各个群体的人们都能够得到社会的尊重和关爱,能让每个人有尊严的生活。那些曾经犯法的人,其实在接受刑罚之后,已经是平等的合法公民。“我们应该帮助他们拥有再次融入社会、具备相应的美好生活的能力。”
胖东来称,公司在这些方面也不成熟,第一次这样招聘,先从中轻度犯罪的刑释人员加入到团队中,然后再逐步开放合理名额给中重度犯罪类型刑释人员。

公富网配资提示:文章来自网络,不代表本站观点。